Интеграция для офлайн-магазинов
Примечание
Для офлайн-магазинов стала доступна интеграция готовыми модулями кассовых программ.
План интеграции
-
Убедитесь, что в помещении, в котором располагается ваш офлайн-магазин, обеспечена стабильная работа мобильного интернета, чтобы клиент мог перейти к оплате.
-
Подайте заявку в личном кабинете и дождитесь письма об активации тестовой среды.
-
На бэкенде магазина настройте передачу параметров оплаты с помощью метода /orders:
Пример параметров
Параметр Описание availablePaymentMethodsДоступные клиенту методы оплаты cartСвойства корзины товаров, включая код и наименование товаров managerIdЗадает код продавца branchIdЗадает код магазина -
Проверьте работу сервиса в тестовой среде:
- В верхнем правом углу страницы раздела Настройки включите опцию Тестовые данные.
- Заполните поле Callback URL
Тестовый, если хотите, чтобы Яндекс Пэй присылал уведомления по Merchant API. - Настройте декодирование сообщений.
- Проведите тестирование.
-
После получения уведомления о подключении сервиса переключите среду с тестовой на боевую:
- В разделе Настройки скройте тестовые настройки, выключив опцию Тестовые данные.
- Заполните поле Callback URL.
- Выпустите API-ключ.
-
Не забудьте про фискализацию. Вы готовы принимать оплату.
Способы и методы оплаты для офлайн-магазинов
Способы оплаты
Вы можете предложить покупателям два вида оплаты:
- полная оплата (банковской картой или СБП) с кешбэком;
- частями в Сплит или супер Сплит.
Лимиты по сумме покупки:
|
Вид оплаты |
Минимальная сумма |
Максимальная сумма |
|
Полная оплата |
1 рубль |
Без ограничений |
|
Сплит |
10 рублей |
До 150 000 рублей |
Для супер Сплита — до 1 000 000 рублей.
Примечание
Максимальная сумма покупки в Сплит и супер Сплит ограничена индивидуальным лимитом покупателя. Для Сплита в некоторых покупках сумму, которая превышает лимит, можно включить в первый платеж.
Методы оплаты
Проведение оплаты в офлайн-магазине, в котором подключен сервис Яндекс Пэй и Сплит возможно двумя методами:
-
Прямой QR — оплата, при которой пользователь сканирует динамический QR-код, который размещен на поверхностях продавца: мониторах, экранах телефонов менеджеров, чеках, ценниках и других носителях.
-
Обратный QR — оплата, при которой продавец сканирует динамический QR-код, сформированный пользователем в приложении Яндекс Пэй.
Важно
Не путайте прямой и обратный QR-коды cо статическим QR-кодом от Яндекс Пэй, который подключается и настраивается отдельно.
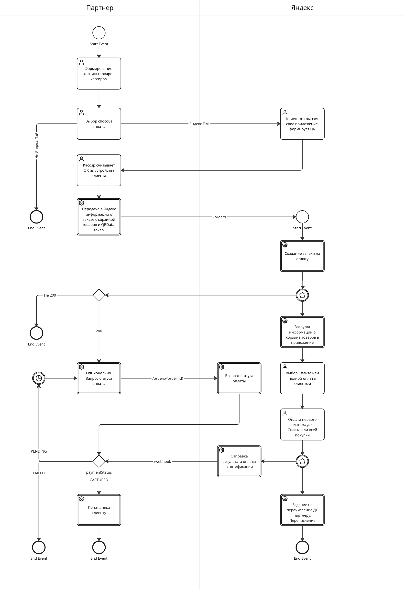
Оплата покупки включает в себя несколько этапов.

-
Генерация прямого QR-кода.
-
Пользователь выбирает товары, которые он хочет купить.
-
Продавец формирует корзину товаров в кассовой программе.
Когда пользователь готов оплатить товары, продавец выбирает вид оплаты и нажимает кнопку создания заказа.
-
После нажатия кнопки оплаты на стороне партнера блокируется корзина товаров и создается заказ, который через бэкенд магазина передается в Яндекс Пэй с помощью метода /orders. В ответ возвращается ссылка на форму оплаты Яндекс Пэй для проведения оплаты пользователем.
Внимание
В методе /orders необходимо передать код продавца
managerIdи код магазинаbranchId, в котором происходит оплата. Также продавец передает способы оплаты (Пэй и/или Сплит), доступные для этого заказа. -
На основе полученной ссылки на оплату необходимо сгенерировать QR-код и вывести его на один из носителей, доступных пользователю для сканирования камерой телефона или приложения Яндекс Пэй:
- экраны и мониторы;
- чек или распечатка QR-кода.
Возможно использование стороннего сервиса для создания QR-кода из ссылки. Например, можно использовать сервис QR Code Generator.
-
-
Оплата пользователем.
-
Пользователь сканирует созданный продавцом QR-код через камеру телефона или в приложении Яндекс Пэй:
- Если у пользователя не установлено приложение Яндекс Пэй, то после перехода по ссылке или сканирования QR-кода процесс оплаты происходит в браузере.
- Если у пользователя установлено приложение Яндекс Пэй, то после перехода по ссылке или сканирования QR-кода процесс оплаты происходит в приложении.
-
Пользователь переходит на форму оплаты Яндекс Пэй, которая содержит корзину и сумму к оплате.
-
Пользователь выбирает способ (оплата сразу с кешбэком или частями в сплит) и нажимает кнопку оплаты:
-
При оплате сразу с кешбэком пользователь выбирает сохраненную в Яндексе банковскую карту или СБП-привязку к счету.
-
При оплате частями пользователь выбирает количество платежей и производит оплату первого платежа со своей сохраненной в Яндексе банковской карты.
-
-
-
Проведение платежа.
-
Яндекс Пэй проводит платеж, списывая денежные средства с выбранной карты пользователя.
-
Яндекс Пэй уведомляет бэкенд магазина о статусе платежа через вызов /webhook, если был настроен Callback URL.
Бэкенд магазина может самостоятельно запросить статус заказа через запрос /orders/{order_id}.
Статусы оплаты
-
PENDING— оплата еще в процессе, нужно запросить статус платежа позже. В уведомлении этот статус не отправляется.Продавец может прервать оплату с помощью метода /orders/{orderId}/rollback в одном из случаев:
- пользователь отказался от покупки;
- появилась необходимость отменить покупку;
- произошло зависание кассовой программы.
-
FAILED— оплата завершилась неудачно. Терминальный неуспешный статус. -
CAPTURED— оплата успешно совершена, можно печатать чек. Терминальный успешный статус.
-
-
Необходимо распечатать чек через кассовую программу. Покупка успешно совершена.
-
На следующий рабочий день деньги в размере полной стоимости покупки поступят на расчетный счет организации офлайн-магазина.
Схема процесса оплаты

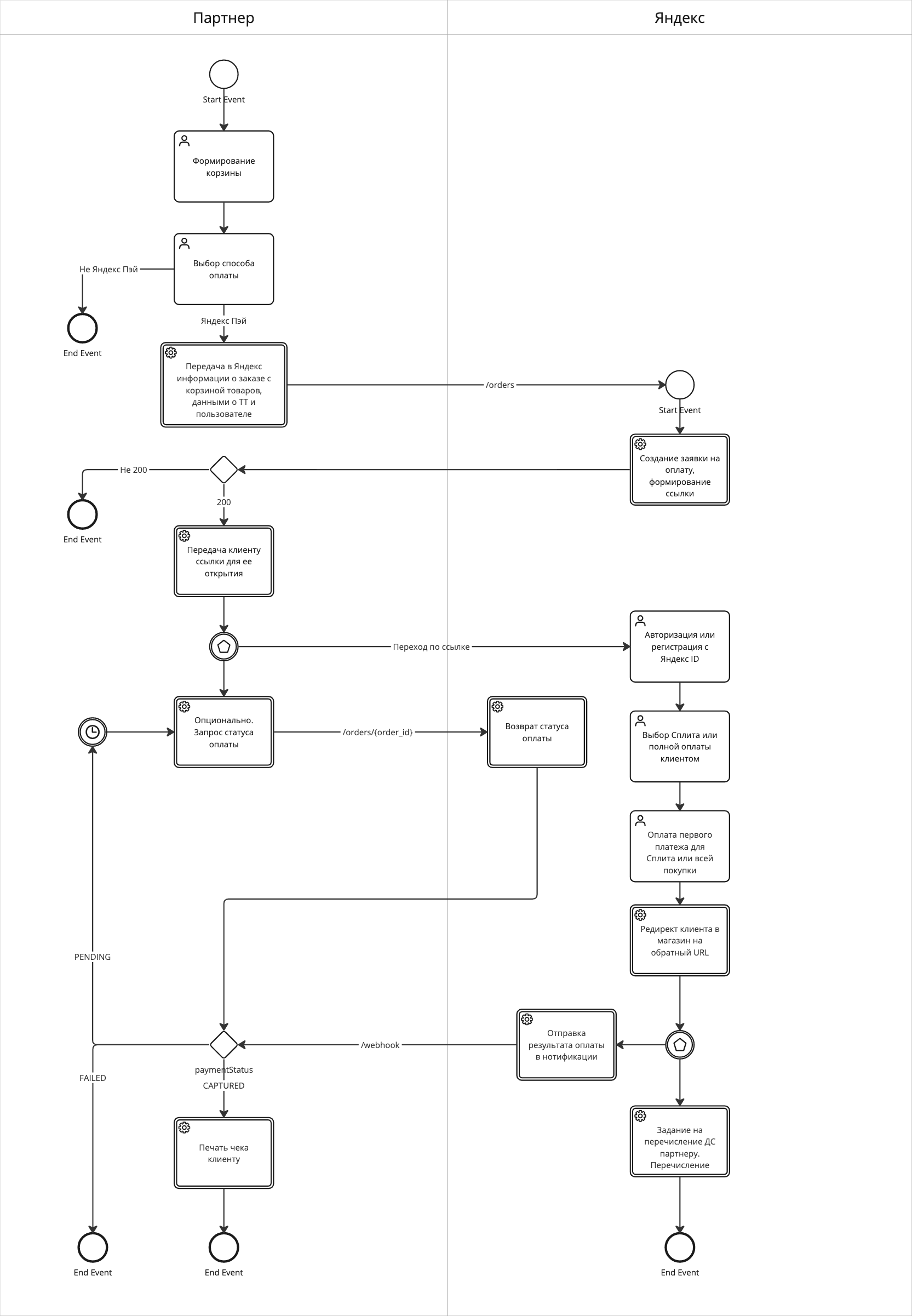
Оплата покупки включает в себя несколько этапов.

-
Формирование корзины и заказа в кассовой программе.
-
Пользователь выбирает товары, которые он хочет купить.
-
Продавец сканирует товары и формирует корзину товаров в кассовой программе.
-
-
Оплата пользователем.
-
Пользователь в приложении Яндекс Пэй нажимает кнопку Оплатить, после чего формируется QR-код для предоставления продавцу.
-
Продавец считывает QR-код.
-
Бэкенд магазина вызывает метод /orders, в котором передаются:
- номер заказа;
- способ оплаты (оплата сразу с кешбэком или частями в сплит);
- корзина товаров;
- код продавца
managerIdи код магазинаbranchId, в котором происходит оплата; - токен, считанный из QR-кода.
Статусы ответа
- Успешный ответ — переход к ожиданию статуса оплаты.
- Ошибка — некорректные данные или другие ошибки. В кассовой программе будет выводится сообщение с текстом ошибки.
- Сервис недоступен или получен таймаут — кассовая программа отображает сообщение о недоступности сервиса.
-
Пользователь выбирает способ (оплата сразу с кешбэком или частями в сплит) и нажимает кнопку оплаты:
-
При оплате сразу с кешбэком пользователь выбирает сохраненную в Яндексе банковскую карту или СБП-привязку к счету.
-
При оплате частями пользователь выбирает количество платежей и производит оплату первого платежа со своей сохраненной в Яндексе банковской карты.
-
-
-
Проведение платежа.
-
Яндекс Пэй проводит платеж, списывая денежные средства с выбранной карты пользователя.
-
Яндекс Пэй уведомляет бэкенд магазина о статусе платежа через вызов /webhook, если был настроен Callback URL.
Бэкенд магазина может самостоятельно запросить статус заказа через запрос /orders/{order_id}.
Статусы оплаты
-
PENDING— оплата еще в процессе, требуется запросить статус оплаты позже. В уведомлении этот статус не отправляется.Продавец может прервать оплату с помощью метода /orders/{orderId}/rollback в одном из случаев:
- пользователь отказался от покупки;
- появилась необходимость отменить покупку;
- произошло зависание кассовой программы.
-
FAILED— оплата завершилась неудачно. Терминальный неуспешный статус. -
CAPTURED— оплата успешно совершена, можно печатать чек. Терминальный успешный статус.
-
-
Необходимо распечатать чек через кассовую программу. Покупка успешно совершена.
-
На следующий рабочий день деньги в размере полной стоимости покупки поступят на расчетный счет организации офлайн-магазина.
Схема процесса оплаты

Проведение возврата
Провести возврат можно двумя способами: